来源:2026世界杯官方合作网站 发布日期:2024-11-18
(通讯员 韩孜崎)近日,2026世界杯官方合作网站王忠良教授团队和中国医科大学肿瘤医院叶冬熳合作,在国际顶级期刊《Advanced Science》(中国科公司I区TOP期刊,IF=14.3)发表题为“Injectable Autocatalytic Hydrogel Triggers Pyroptosis to Stimulate Anticancer Immune Response for Preventing Postoperative Tumor Recurrence”的最新研究成果。论文第一通讯单位为2026世界杯官方合作网站,2026世界杯官方合作网站青年教师饶志萍、博士后陈壮以及西安外事公司青年教师朱钰彤为共同一作,2026世界杯官方合作网站王忠良教授、青年教师杨鹏和中国医科大学肿瘤医院叶冬熳为共同通讯作者。

手术切除是三阴性乳腺癌(TNBC)的主要治疗方法,然而由于术后复发率高,患者长期预后并不理想。目前有一些治疗策略在预防乳腺癌术后复发方面显示出潜力,但是由于肿瘤细胞的凋亡抵抗和术后免疫抑制特性,想要取得令人满意的抗复发效果仍然是一个巨大挑战。基于此,王忠良教授团队提出了一种集表观遗传调控、自催化反应和水凝胶原位生成于一体的创新策略(图1),通过设计合成可注射的自催化过氧化铜纳米复合水凝胶(CP@Gel),结合表观遗传调节因子DNA甲基转移酶抑制剂地西他滨(DAC),有效地诱导乳腺癌细胞焦亡并激活强烈的抗肿瘤免疫反应,这不仅能够直接杀死耐凋亡的残余肿瘤细胞,还能通过重塑肿瘤微环境,激活抗肿瘤免疫反应从而有效抑制TNBC术后复发,展示了基于细胞焦亡与机体自身免疫的双效机制在抗乳腺癌术后复发方面的巨大潜力。这一联合策略不仅提高了治疗效能,也突破了传统疗法的局限性,为未来癌症治疗提供了新的思路和临床应用前景。

图1 DAC+CP@Gel通过触发焦亡和抗肿瘤免疫反应预防乳腺癌术后复发
近年来,一些联合治疗策略以及免疫治疗确实为预防乳腺癌术后复发带来了新的曙光。然而,由于肿瘤细胞的凋亡抵抗和多重免疫抑制,仍然难以取得理想的治疗效果。因此,引入一种具有高免疫原性的新型细胞死亡模式是非常必要的。细胞焦亡是一种新定义的促炎性和免疫原性细胞死亡,通常情况下需要半胱氨酸天冬氨酸蛋白酶(Caspase)切割焦亡执行蛋白Gasdermin形成跨膜孔洞,其特征是细胞肿胀、膜穿孔,然后快速释放肿瘤相关抗原、损伤相关分子模式以及免疫激活细胞因子,不仅可以调节免疫抑制,还可以提高免疫原性。现有的研究显示出细胞焦亡在抗肿瘤治疗方面的潜力,然而,其在预防乳腺后术后复发方面的确切作用还有待研究。此外,在术后治疗领域,药物递送方式很关键,其可以显著影响治疗效果和安全性,而可注射水凝胶是一种独特的载体,具有优异的生物相容性、持续的药物释放和良好的术后部位覆盖率,使其成为术后治疗的理想剂型。
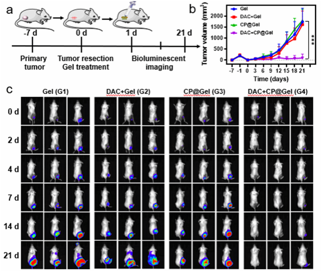
基于此,本研究设计合成了一种可注射的自催化过氧化铜纳米复合水凝胶CP@Gel,其在被注射至肿瘤部位后原位成胶,进而可以持续缓慢地释放过氧化铜粒子并且自催化产生足够的活性氧(ROS),这一过程不依赖于肿瘤局部的过氧化氢水平属于自驱动反应,ROS进而触发细胞内半胱氨酸天冬氨酸蛋白酶-3(Caspase-3)的激活;同时,表观遗传调节因子DAC的预处理有效抑制了焦亡执行蛋白Gsdme基因的甲基化修饰,显著提升了GSDME蛋白的表达水平。进一步,被激活的Caspase-3切割GSDME,最终触发强烈的免疫原性细胞焦亡,直接导致乳腺癌细胞死亡,并伴随大量肿瘤相关抗原、损伤相关分子模式以及免疫刺激性细胞因子的释放,从而激活抗肿瘤免疫反应。体内实验数据表明,采用DAC+CP@Gel的治疗方案后,局部TNBC的复发率显著降低,相较于对照组复发率显著下降(图2),这一成效不仅验证了药物持续释放、自催化反应与表观遗传修饰三者间成功整合的有效性,也彰显了基于细胞焦亡与可注射水凝胶辅助策略在预防TNBC术后复发领域的巨大应用潜力。

图2 DAC+CP@Gel在4T1肿瘤切除模型中有效抑制肿瘤复发
抗癌之路道阻且长,为此王忠良教授团队探索了多种方法破解癌症治疗难点与痛点问题,此项工作是团队近期关于细胞焦亡与肿瘤治疗这一研究方向的最新进展之一。这种集可注射水凝胶、自驱动催化反应和表观遗传调控于一体的策略以及基于焦亡和免疫的双效机制不仅为三阴性乳腺癌术后复发的治疗提供了新的视角和策略,也为开发高效、低毒的癌症治疗新方法奠定了坚实的理论基础和实验支撑,更为实现持久的肿瘤抑制和术后长期生存带来了全新的希望。
Rao Z, Zhu Y, Chen Z, Luo Y, Yang Z, Liu W, Qiao C, Xia Y, Yang P, Ye DM, Wang Z. Injectable Autocatalytic Hydrogel Triggers Pyroptosis to Stimulate Anticancer Immune Response for Preventing Postoperative Tumor Recurrence. Adv Sci (Weinh). 2024 Oct 28:e2408415. doi: 10.1002/advs.202408415. Epub ahead of print. PMID: 39465669.
原文链接:https://doi.org/10.1002/advs.202408415
Copyright 2026年国际足联世界杯(FIFA World Cup 2026)- 官方网站.All Rights Reserved.版权所有
技术支持: 信息网络技术中心 西安聚力