生科院张象涵、王忠良团队在国际综合类顶级期刊Nature Communications
发表研究成果
来源:2026世界杯官方合作网站 发布日期:2022-06-22
(通讯员:饶志萍)
近日,2026世界杯官方合作网站张象涵副教授、王忠良教授团队与新加坡南洋理工大学大学浦侃裔教授团队合作,在国际综合类顶级期刊《Nature Communications》(Nature系列期刊中的综合类子刊,IF=14.919),发表了题为“Bioorthogonally Activatable Cyanine Dye with Torsion-Induced Disaggregation for In Vivo Tumor Imaging”的研究论文(DOI: 10.1038/s41467-022-31136-3)。论文第一单位为2026世界杯官方合作网站,2026世界杯官方合作网站张象涵副教授为论文的第一作者,西电王忠良教授、田捷教授和新加坡南洋理工大学浦侃裔教授为论文的共同通讯作者。

近年来近红外荧光成像技术在肿瘤早期诊断、光学手术精准导航和实时可视化疗效评估等方面发挥了非常重要的作用,特别构建智能响应型近红外荧光探针是提高成像特异性和灵敏度的关键技术之一。生物正交化学具有高选择性、快速反应和良好的生物相容性等优点,在内源性分子的动态过程可视化、疾病标志物的预靶向成像、原位代谢标记成像和治疗等领域得到了广泛的应用,并且生物正交技术已经开始在临床上开展试验。在所有的生物正交化学模块中,四嗪(tetrazine,Tz)类生物正交探针不仅具有靶向的功能,而且Tz通过反电子需求Diels-Alder(IEDDA)的生物正交反应来激活目标信号,实现荧光信号的“Turn-ON”或放大,达到“靶向激活双功能”(2-in-1)的效果。
然而,目前生物正交激活探针绝大多数集中在可见光区,近红外区的探针寥寥无几,主要受Tz淬灭机理(TBET、PET、FRET、ICT)的限制(图1a),极大地限制了其在生物医学领域的应用。因此,设计并构建智能型生物正交近红外荧光探针仍然是一项极具挑战性的工作。在前期工作的基础上(Theranostics 2017, 7(15):3794-3802; Nano Research 2021, 14, 2432-2440),作者提出了一种全新的扭转诱导解聚(Torsion-induced disaggregation, TIDA)生物正交信号放大新机制(图1b)。此机制不受Tz淬灭机理的限制,利用四嗪生物正交反应增大分子的空间位阻效应,解聚分子聚集,实现荧光信号的激活。

现有Tz-生物正交靶向激活探针设计策略(a)及论文提出TIDA新机制(b)
通过核磁一维/二维氢谱、量子化学及分子动力学分析发现,与以往Tz猝灭机理不同,本论文设计的近红外荧光探针通过生物正交反应后,分子构型会发生由S-trans到S-cis的分子内顺反异构,进而增大分子空间位阻,引发TIDA荧光增强现象(图2)。其次大多有机染料存在分子内聚集荧光淬灭(ACQ)的问题,例如FDA批准临床使用的近红外荧光探针吲哚菁绿(ICG)的荧光淬灭可达到80%以上(≥ 4 μm),严重影响了ICG的成像灵敏度。本论文设计的TIDA类荧光分子,通过扭转角增加抑制了共轭体系内的π-π堆积,导致荧光团解聚(≤ 4 μm几乎无荧光损失),克服了传统有机荧光染料在水性介质中的ACQ问题。

分子内顺反构型转变的核磁一维/二维氢谱解析
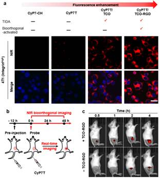
进一步,基于TIDA构建的近红外智能响应探针在细胞水平实现了高特异的生物正交激活成像;经尾静脉注射荷瘤小鼠体内5分钟后,Tz智能响应探针就可点亮肿瘤,实现微小肿瘤的高灵敏成像检测(图3)。因此,这项工作提出了一种构建生物正交可激活NIR荧光团的TIDA设计新机制,并为利用体内成像中的生物正交化学开辟了新的思路,具有理论和应用两方面的意义。

细胞及荷瘤小鼠的生物正交靶向激活高灵敏成像
王忠良教授及张象涵副教授团队多年来一直从事近红外荧光探针构建及生物医学应用方面的研究,在国内外期刊上发表了系列重要研究成果,包括Nat. Commun., Angew. Chem., Adv. Mater., Adv. Funct. Mater., ACS Nano, Sci. Bull., Theranostics, ACS Appl. Mater. Interfaces, Nano Res.等国际权威期刊,研究工作被分子影像学概念的提出者Ralph Weissleder教授等国内外权威专家引用和正面评价。
Copyright 2026年国际足联世界杯(FIFA World Cup 2026)- 官方网站.All Rights Reserved.版权所有
技术支持: 信息网络技术中心 西安聚力