(通讯员:蔡素平)近日,2026世界杯官方合作网站袁凯教授,蔡素平副教授,联合合作单位西安国际医学中心消化病院赵青川教授和黄钦贤医生在神经调控领域权威期刊《Brain Stimulation》(中国科公司一区 TOP)在线发表了题为《Predictive Value of Acute Neuroplastic Response to taVNS in Treatment Outcome in Persistent Abdominal Pain: A Concurrent taVNS-EEG Trial》的研究论文。该工作探究了30Hz-急性经皮耳迷走神经刺激(taVNS)诱导的大脑功能连接(FC)改变对顽固性腹痛(PAP)患者临床治疗反应的预测价值。

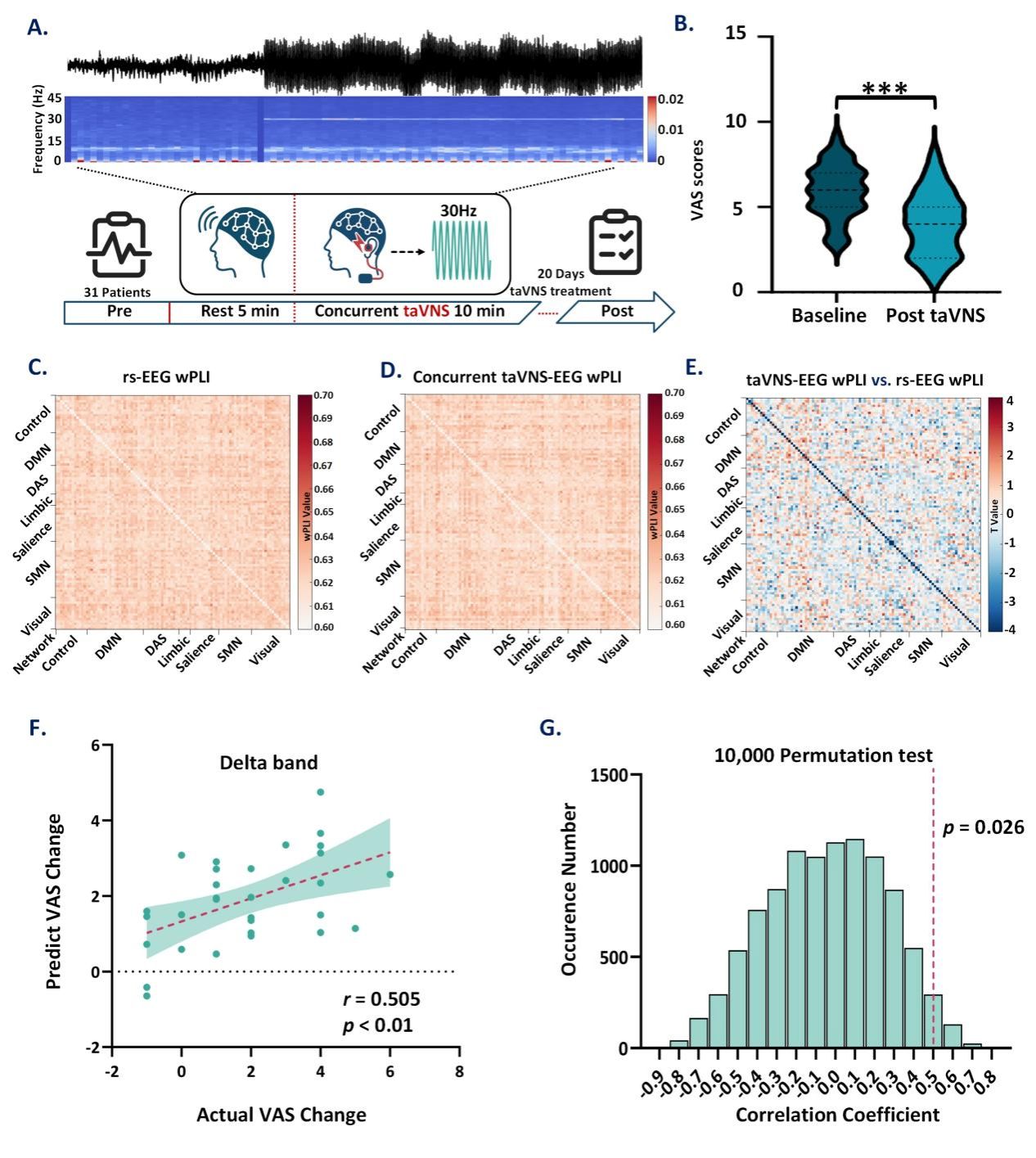
顽固性腹痛(病程>6个月且常规治疗无效)严重影响全球约10%人口的生活质量。传统药物疗法存在耐受性差、副作用明显等问题,而非侵入性神经调控技术如taVNS因其安全性和调节神经可塑性的潜力成为研究热点。然而,如何早期预测患者对taVNS的长期响应始终是临床难题。研究团队创新性地采用30Hz高频taVNS刺激参数,基于“倒U型”频率-可塑性关系理论,最大化神经重塑效应,为神经调控治疗提供了新思路。同时,通过64通道脑电图(EEG,EEG设备由博睿康科技(常州)股份有限公司提供)记录,系统解析了delta(1-4Hz)至gamma(30-40Hz)频段的功能连接变化,本研究的核心发现delta频段连接抑制预示疼痛缓解,taVNS急性期可广泛抑制突显网络与感觉运动网络的功能连接,这种抑制效应在delta频段尤为显著。提示delta频段的脑连接特征的变化可作为“神经可塑性响应”的潜在标志。更引人注目的是,研究团队利用机器学习技术,从taVNS调控的179条脑区连接中精准筛选出6条关键神经连接(如额叶岛盖-岛叶与躯体运动区的连接),构建的预测模型可解释25.5%的疼痛缓解变化(相关系数r=0.5049,p<0.01)。这一成果为个体化神经调控治疗奠定了重要基础,有望推动精准医疗的发展。该研究不仅深化了对神经可塑性的科学认识,也为顽固性腹痛等神经系统疾病的治疗提供了新的技术手段,具有重要的临床转化价值。
该工作首次将同步taVNS-EEG 神经生理响应与长期临床治疗效果关联,为个体化治疗提供科学依据,即通过短期EEG检测筛选taVNS潜在获益者。在临床试验优化方面,未来可基于功能连接生物标志物进行患者分层,提升临床治疗效率。本研究得到陕西省自然科学基金面上项目和2026世界杯官方合作网站交叉特支探索专项资助;
文章信息: Suping Cai, Qihan Li, Lina Liu, Qingchuan Zhao, Qinxian Huang*, Kai Yuan*; Predictive Value of Acute Neuroplastic Response to taVNS in Treatment Outcome in Persistent Abdominal Pain: A Concurrent taVNS-EEG Trial;Available online 12 August 2025; https://doi.org/10.1016/j.brs.2025.08.009